Key Points for referral of person suspected to have Parkinson’s
- Refer people with suspected Parkinson’s disease (PD) early, before beginning treatment, to a clinician with relevant expertise, who should be involved in both initiation and ongoing monitoring of drug therapy.
- All patients given a diagnosis of Parkinson’s disease should have an early referral to the Parkinson’s nurse team.
Referral:
Adults under the age of 65 years with suspicion of PD: refer to Neurology Outpatients Clinic, to be seen in Raigmore Hospital.
Adults over 65: in general, should be referred to Older Adult Medicine, who have Parkinson’s clinics held at Caithness General Hospital, Wick, Raigmore Hospital, Inverness and County Hospital, Invergordon and Fort William and in peripheral clinics, eg Skye.
The PD service for patients from Argyll & Bute H&SCP is shared between Dr Jamieson (over 65s) and GGC.
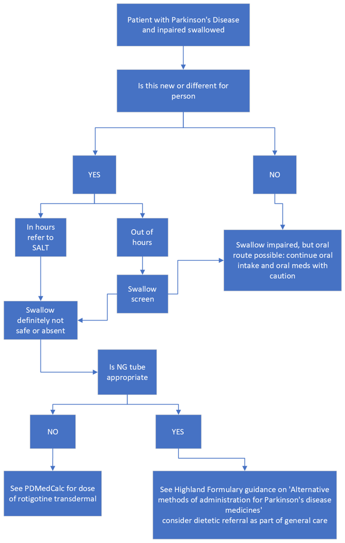
- Therapy for PD should be multi-disciplinary; drug treatment is only one aspect; physiotherapy, speech and language therapy, occupational therapy, pharmacy and other disciplines may be involved.
- Drug treatment of PD aims to alleviate the symptoms whilst seeking to reduce the potential to develop dopaminergic complications.
- A clinician with expertise in PD should be involved in drug treatment decisions on the initiation and ongoing monitoring of therapy as the disease progresses. Drugs used in the treatment of PD are detailed in the Highland Formulary.
- Tremor generally responds poorly to most drugs. Expectations need to be created at the outset.
