Highland Eating Disorder Service (HEDS) & Medical Emergency Eating Disorder (MEED) (Guidelines)

Warning

Audience

  • Highland HSCP 
  • Primary and Secondary Care 
  • HEDS (Highland Eating Disorder Service)
  • MEED (Medical Emergency Eating Disorder)

Highland Eating Disorder Service (HEDS)

We are an adult outpatient eating disorder service, serving the Highland Health and Social Care Partnership area (excluding Argyll and Bute), treating patients aged 18 and over.

Eating disorders

Eating disorders can affect anyone at any age and may be associated with other mental health and medical problems. The most common Eating Disorders are:

  • Anorexia Nervosa (AN)
  • Bulimia Nervosa (BN)
  • Binge Eating Disorder (BED)
  • Eating Disorder Not Otherwise Specified (EDNOS)
  • “Diabulimia” (an unrecognised term for omission of insulin to control weight in type 1 diabetes)

ARFID (Avoidant Restrictive Food Intake Disorder) and obesity do not fall under the remit of eating disorder diagnoses and patients presenting with these issues should be referred to dietetic services.

Therapies offered 

Anorexia Nervosa (AN)

The main treatments recommended for AN are psychological therapies including CBT (cognitive behavioural therapy) or FBT (family based therapy for adolescents) and MANTRA (Maudsley Anorexia Nervosa Treatment for Adults), combined with motivational interviewing and nutritional counselling. We also offer meal support, where necessary, to work on preparing meals and following meal plans. The length of treatment can vary from 10 sessions to over one year, depending on the level of risk and severity of the illness. We work closely with GPs to monitor the physical risks associated with AN and families and carers are often involved.

Bulimia Nervosa (BN)

The main treatments recommended for BN are CBT and Nutritional Counselling, sometimes combined with SSRI medication. Treatment may be offered in the form of a psycho-educational group programme followed by six sessions of guided self help, or through one-to-one therapy.

Binge Eating Disorder (BED) 

Treatments for BED include group CBT and guided self-help.  

Service providers

The Eating Disorders Service for NHS Highland is provided by a multi-disciplinary team consisting of:

  • consultant nurse (clinical lead)
  • consultant psychiatrist
  • speciality psychiatrists
  • advanced nurse specialists
  • nurse specialist
  • advanced dietetic practitioner
  • assistant practitioner
  • team secretary

Therapists are experienced in a range of psychological therapies including Cognitive Behavioural Therapy (CBT), Family Based Therapy (FBT), Interpersonal Psychotherapy (IPT), Eye Movement Desensitisation (EMDR), Prolonged Exposure (PE), Behavioural Family Therapy (BFT) and Nutritional Support. The Service also contributes to relevant research.

Outpatient treatment structure 

  • Initially, members of the multi-disciplinary team will invite the patient for assessment to New Craigs Hospital in Inverness.
  • Individual 1:1 therapy will be delivered in 50 to 60 minute sessions, once a week (appointments can also be offered via NearMe).
  • Patients will be encouraged to be actively involved in their treatment and the relationship with the therapist will be collaborative.
  • “Homework” is an integral part of treatment to continue behavioural changes between sessions.
  • Information shared with the therapist will remain confidential unless there are concerns that a patient may harm themselves or somebody else, or be placing a child at risk. Information regarding the treatment plan and updates to this will be shared with the referrer.

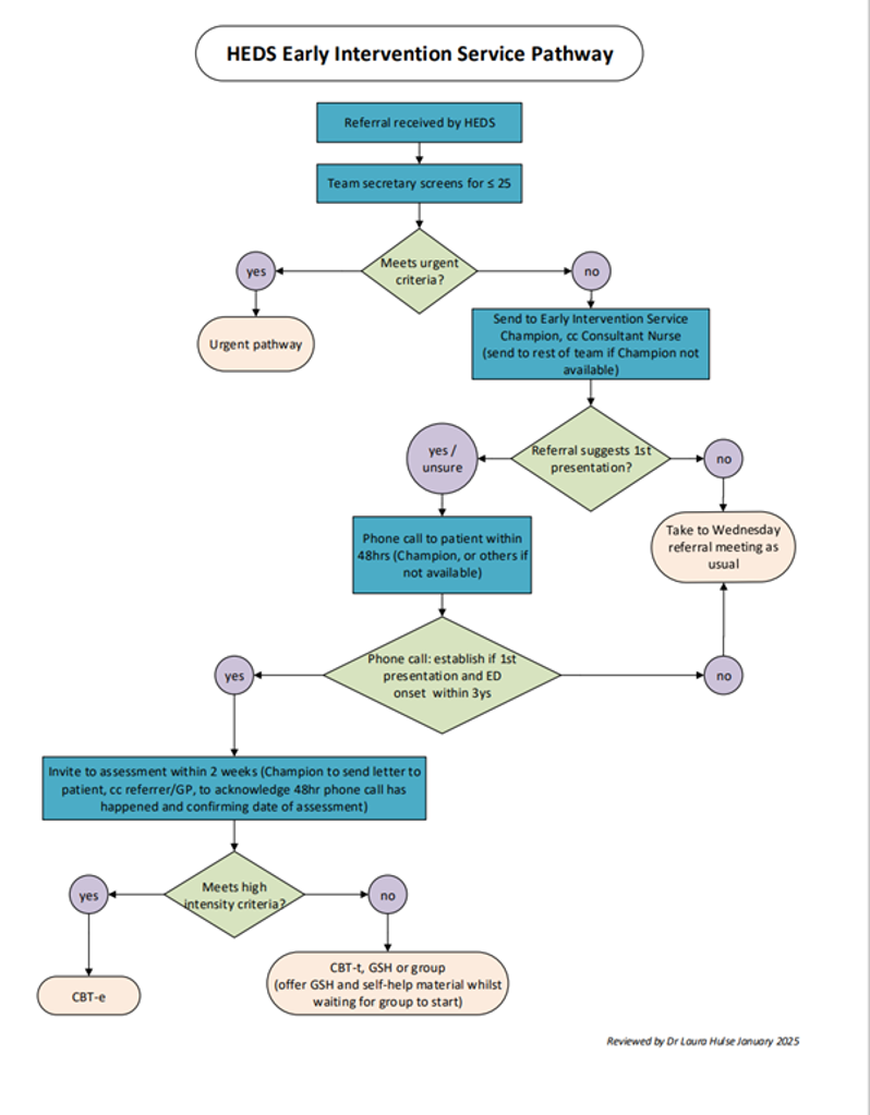
Early Intervention Service

Patient’s aged between 18-25 who present with their first episode of an eating disorder, lasting for a duration of less than 3 years, will be prioritised for early intervention. They will receive a telephone call within 48 hours of HEDS receiving the referral and be invited to assessment within 2 weeks and commence treatment immediately after that.

Inpatient treatment

A small number of patients may require inpatient admission for treatment. We have dedicated beds on the Eden Unit; a 10-bed inpatient ward in Royal Cornhill Hospital, Aberdeen, which provides specialised treatment.

Further information can be obtained by contacting the service secretary who can arrange for you to speak to any of the team members.

Highland Eating Disorder Service
Psychotherapy Services
Greenfields House
Leachkin Road
Inverness
IV3 8NP
Telephone: 01463 253667

Referral pathway to HEDS: Quick reference guide

HEDS Early Intervention Service Pathway

Referral

As a team we continue to work to provide safe and effective treatment for patients across Highland with Eating Disorders in line with SIGN and NICE guidelines. HEDS will accept a referral from any professional and will also accept self-referrals.  

However:

In order to ensure that we are able to adequately assess risk and provide appropriate treatment, we require the following minimum information on all referrals to our service. This may require liaison with the GP, linking in with the ITR, or accessing the treatment centre at New Craigs:

Essential referral information

  • BMI / rate of weight loss
  • BP / pulse / temperature if BMI ˂ 17.5
  • Baseline blood tests, including: FBC, U+Es, LFTs, Ca, PO4, Mg, Glc, TFTs
  • ECG if low BMI (below 15) / significant electrolyte imbalance / compulsive exercise
  • Details of eating disorder behaviours (e.g. restricting diet, binge eating, vomiting, laxative use, compulsive exercise)
  • Other relevant info (e.g. co-morbidities, pregnancy, prescribed medication)
  • List of other professionals involved
  • Details of any risk, e.g: suicide, harm to others, child protection, self-neglect, vulnerable adult

Highland Eating Disorder Service will not be able to accept any referrals that do not contain the required data. The referral will be returned to Referrer requesting the information to be completed.

If there is any doubt about or difficulty obtaining the required information, or concerns about risk to individual patients, please contact Highland eating Disorder Service on 01463 253667 and a member of the team will be happy to discuss the referral.

Refeeding risk assessment for referrers

Patient has one or more of the following:

  • BMI less than 16 kg/m2
  • Unintentional weight loss greater than 15% within the last 3 to 6 months
  • Little or no nutritional intake for more than 10 days
  • Low levels of potassium, phosphate or magnesium prior to feeding.

OR

Patient has two or more of the following:

  • BMI less than 18.5 kg/m2
  • Unintentional weight loss greater than 10% within the last 3 to 6 months
  • Little or no nutritional intake for more than 5 days
  • A history of alcohol abuse or drugs including insulin, chemotherapy, antacids or diuretics.

NICE guidelines 2017: Criteria for determining people at high risk of developing refeeding problems.  

CAMHS Transitions

The following SOP should be followed when transitioning patients from CAMHS to HEDS

MEED guidelines and checklist

The MEED guidelines can be found here: RCPSYCH medical emergencies in eating disorders

Ideally admissions of MEED patients should be planned so that GI consultant, Eating Disorders team, Dietitian and nursing teams are prepared prior to admission. If they are admitted out of hours when these staff are not available, then the Consultant looking after them would decide on initial care until GI consultant and team are available.

Please refer to the MEED Checklist for guidance on admission.  (NHS Highland Intranet access required)

MEED Increased levels of care

The aim of increased level of care i.e. 1:1 nursing is to ensure safe and sensitive monitoring of patient’s health and well-being

Funding has been agreed by Raigmore hospital managers for additional staff to provide 1:1 input to MEED patients. Requests can be made to the nursing bank.

Care Management plan

  1. Should be written and reviewed regularly
  2. Should ensure that patient is aware of the level of care and understands need for it. Where possible this should be discussed by HEDS prior to admission to hospital, but this is not always possible. See also Patient and carers Information Leaflet
  3. Should include -
    • Risk assessment
    • Level of care e.g. 1:1 nursing
    • Level of privacy e.g. can they shut toilet door
    • Who can be delegated to undertake observations e.g. family / friends / AHPs
    • In what circumstances can they leave ward environment e.g. in wheelchair/ with family/ with staff
    • What criteria when met may allow level of care to be reduced?
    • When level of care will be reviewed and by whom (In New Craigs reviewed every 24 hours by Consultant )

Carrying out increased levels of care

  1. Usually involves a number of staff with care being passed over at regular intervals due to the intense nature of 1:1 care.
  2. Nurse in charge would inform staff of levels of care and why.
  3. Staff should be aware of patient history and be made aware by reading the care plan of current needs etc (See MEED checklist for behaviours that patient may display that need to be monitored).
  4. Staff should be aware of any triggers that are likely to cause distress e.g. after initial stages of refeeding when feeling physically better but still enmeshed in ED thoughts, on introduction of oral foods.
  5. Staff should be approachable to patients and relatives but should also be aware of maintaining professional limits.
  6. Engagement with patient should be therapeutic including silence, which can also be therapeutic. Patient is unlikely to want to talk all day and may appreciate some silent observation to allow them to read, watch TV, etc.
  7. Any change in presentation should be reported to nurse in charge to give access to full information for review of levels of care.

MEED Dietician role

The dietetic care plan provided is not punitive in intent, but aims to protect the patient from the devastating effects of the illness. Dietitians, as part of the multi-disciplinary team, need to validate the actions of colleagues and to repeatedly and kindly emphasise the protective intent to patients and their families/other carers.

Dietitians do not have a checklist within this protocol, as they keep their own records. However, their role is frequently invoked in the checklists provided here for the use of Nurses and Medical staff, so expectations and responsibilities are summarised here for completeness and to acknowledge the crucial role of this staff group within the overall care plan.

Initial assessment and recommendation of nutrition

A Specialist Gastroenterology Dietitian will be contacted as soon as it is known that the admission of a patient with anorexia is intended, and/or as soon as the patient is admitted to the ward. When a Specialist Eating Disorder Dietitian has already been involved, they will be contacted to provide a full dietetic handover.

The Dietitian will consult with the senior doctor involved to ascertain what form nutritional delivery should take (whether as food, oral supplement, tube feed, or, in exceptional cases, total parenteral nutrition (TPN)). Nasogastric (NG) feeding is the preferred starter mode of nutrition on the ward, unless there is prior agreement from the Multidisciplinary Team (MDT) regarding the primary use of food/oral supplements. Plans will also be made for how nutrition is to be delivered if the patient has difficulty complying with, or fails to gain weight on the initial feeding route. The patient’s legal state should be discussed and acknowledged, and may need to be reviewed frequently.

Where the patient reports gastrointestinal (GI) conditions, allergies or intolerances and/or special diets (eg vegetarian), there should be investigation to explore whether these are medically validated, and whether any restrictive diets pre-date the onset of the eating disorder. This information will usually be included in the handover provided by Specialist Eating Disorder Dietitian. Other complicating conditions which may require particular care and further consultation with other specialities include diabetes, coeliac disease, pregnancy, breast-feeding and substance misuse.

The Dietitian will formulate a plan for sufficient nutrition to avoid the risks of both refeeding syndrome on one hand, and underfeeding on the other. In liaison with the Senior Doctor, a decision will be made regarding fluid balance, and the volume of oral fluids allowed will be calculated on an individual basis and documented. The Dietitian will stipulate which fluids are acceptable to be included in the patient’s oral fluid intake.

Nasogastric Tube Feeding Protocol

The Dietitian will prescribe the enteral feed volume, rate of infusion and duration of the feed. This should not be altered by any member of the wider MDT without consultation with the Dietitian or Senior Doctor. The Dietitian will recalculate nutritional requirements and amend feed provision as often as is deemed necessary.

If an NG tube becomes displaced for any reason, this should be replaced without delay and feeding recommenced. In the case of multiple intentional tube removals by patient. The use of nasal bridles in NG feeding should not be considered as standard practice, as they do not fit within Mental Health Acts principles of least restrictive practice. There are reported cases of bridles being pulled out by patients causing damage to the nasal septum. If a team is considering the use of this restrictive intervention, then it is vital that appropriate observations are in place, that it is utilised for the shortest possible time and that it forms part of a comprehensive treatment approach to facilitate recovery.

Arrangements for weighing the patient

The Dietitian will take responsibility for the twice weekly weighing of the patient unless otherwise stated. If patient is admitted “out of hours” or the Dietitian requests a member of the nursing team to weigh the patient, this should be done in hospital gown, in the morning after passing urine.

If the Dietitian asks in advance for a patient to be weighed, this should not be communicated with the patient so as to safeguard them from any attempt to alter their weight or jeopardise this opportunity.

Prescribing

In consultation with doctors, dietitians generally advise the prescribing of:

  • Oral thiamine: 300mg (100mg, three times daily) for 10 days, then reduce to 200mg (100mg, twice daily).
    A full daily dose of thiamine (300mg) to be given prior to initiating feeding on first occasion.
  • If unable to swallow, recommend IV high potency vitamins B and C, 1 pair of ampoules, once daily for 10 days.
  • Forceval, 1 capsule orally daily.
  • Supplements of potassium, phosphate and magnesium are prescribed, as indicated by blood monitoring.

Ongoing dietetic review on ward

For continuity, the same Specialist Gastroenterology Dietitian will review the patient for the duration of their admission (unless exceptional circumstances dictate otherwise).

Once a patient is medically stable and nutrition has been fully established, the Specialist Eating Disorder Dietitian will be contacted to seek input regarding onward meal planning for the period the patient remains on the ward.

Necessary ongoing observations at ward level:

  • Monitor fluid intake and ensure not exceeding the calculated fluid restriction.
    Ensure patient is not over drinking, or taking excessive caffeine intake.
    Complete fluid balance chart.
  • When/if a patient is eating food, they must be directly supervised for 30 to 60 minutes following the meal
  • Monitor activity levels on the ward and document

Discharge/transition plan:

Dietitians communicate in good time with their counterparts in the service to which the patient is to be transferred.

For patients transferring to the Eden Unit it is helpful for any feeding tube to be left in place and for 2 days of feed to be sent with patient.

Patients who are returning home should be supplied with an interim meal plan until any modifications can be discussed with outpatient clinicians.

MEED Admission

Prior to admission 

Which room?

Where the patient is located in the ward should be considered prior to admission. This should be discussed with GI consultant. Preferably a single room should be used but this may be dependent on whether there is difficulty getting one-to-one staffing.
If a single room is not possible then they should be located in a cohort room where there is a nurse in attendance at all times, so they can be observed.

Staffing

Staff who have had extra training in looking after MEED patients should ideally be allocated to look after these patients. Extra staffing will need to be arranged as normally these patients require 1:1 nursing. The Nurse Manager/Charge nurse for the hospital should be made aware of these patients so they know about the extra staffing needs. If the patient is to be on telemetry they should have a one-to-one nurse looking after them and they must be a Registered Nurse.

Telemetry

The need for this may be known prior to admission, if it is planned, but if not, staff still need to prepare in case it is required. Inform CCU and ensure telemetry is available. A mobile phone will be used for communication between ward 7C and CCU. There is a dedicated mobile phone for MEED patients in Ward 7C, Charge Nurse office. The staff nurse looking after the patient should carry the mobile phone and, when the phone needs charged, it should be charged beside the member of staff who has been allocated the one-to-one input with the patient.

On Admission 

If it is an unplanned admission ensure GI consultant and the Specialist Gastroenterology Dietitian, and Highland Eating Disorder Service are informed when they are next available.

NEWS:

On admission, must be done 4 hourly minimum or as per NEWS, whichever is most frequent.
The GI Consultant will then decide when/if NEWS can be done less or more frequently.

BMs:

  • On admission, minimum 4 hourly.
  • GI consultant will then decide when/if they need be done less or more frequently.

Weight:

  • The Dietitian will take responsibility for weighing the patient. However, if the admission is out of hours a Staff Nurse should take the patient's initial weight as per MUST protocol (wearing a hospital gown only).
  • After this the weight should be done in the morning, after passing urine and wearing a hospital gown only.
  • The Dietitian will clearly document the frequency and arrangements for when/how the patient is weighed within their initial assessment.

Tissue viability:

  • Often need a repose mattress due to low BMI.
  • Skin should be inspected and Skin bundle commenced.

Mobility:

  • This has to be decided by GI consultant but if out of hours then bed rest should be advocated, up to commode only until seen by GI consultant.

Washing:

  • This is to be decided by GI consultant. E.g. basin wash at bedside or up to shower, etc, but must be wheeled through.
  • Out of hours, if GI consultant is not available, they should have a supervised basin wash at bedside only.

Nutrition:

  • Decisions regarding this will be made by the dietician and Consultant.
  • If NG feeding is commenced, then often this is all that is allowed orally as nutrition is calculated very carefully.
  • If the patient has a food plan made up by the Dietitian then this must be followed fully with no deviation from it, unless authorized by Dietitian/Consultant.
  • The use of nasal bridles in NG feeding should not be considered as standard practice, as they do not fit within the Mental Health Act principles of least restrictive practice. There are reported cases of bridles being pulled out by patients causing damage to the nasal septum. If a team is considering the use of this restrictive intervention, then it is vital that appropriate observations are in place, that it is utilised for the shortest possible time and that it forms part of a comprehensive treatment approach to facilitate recovery.

Observation:

  • Patients should be supervised at all times, even when going to toilet or washing/showering.
  • Patients must also be observed for signs of exercise in a bid to burn calories e.g. swinging their legs if sat on bed/chair, walking around their bed.
  • If 1:1 nursing is not in place, then the most important times for observation is during eating and 30 to 60 mins after, and when going to the toilet.

Fluids: 

  • Patients should be observed in case they are fluid loading i.e. drinking a lot of water in a bid to keep their weight up but not taking in calories, or taking excessive amounts of caffeine.
  • Ensure a fluid balance chart is kept; check with Consultant/Dietitian regarding permitted total volume and fluid types.

Management of a patient with an ED who is a non-MEED admission

These guidelines are for staff treating patients admitted to Raigmore, The Belford, or Caithness General Hospital for a reason other than their Eating Disorder, who are NOT requiring the use of MEED Guidelines.

Eating disorders (Anorexia Nervosa, Bulimia Nervosa, Binge Eating Disorder) are distressing mental illnesses that cause people to experience intense emotions such as anxiety, guilt and shame when they allow themselves adequate nutrition, usually because of an intense fear of weight gain.

Eating disorders are sometimes associated with high levels of physical risk. See risk checklist: Medical emergencies in eating disorders (MEED): Guidance on recognition and management (CR233) (rcpsych.ac.uk)
If this indicates high risk, please discuss straight away with a senior medical colleague.

Refeeding:

If a patient has been admitted following weeks of significant dietary restriction, then large amounts of food very quickly may present a risk of re-feeding syndrome. Any concerns around this should be highlighted to medical and dietetic colleagues.

Many people however may not present with acute physical risk and may not need specific additional input for their eating disorder during an admission for another reason.

Eating in a ward environment:

People with eating disorders frequently find it very challenging to eat in new environments and with other people around. Eating disorder thinking is likely to encourage people to use being in a new place or away from family or usual supports as a reason or opportunity to restrict their intake.

Most people with an eating disorder retain capacity and responsibility for their choices about nutrition, but below are some steps to hold in mind when caring for people with an eating disorder in a general hospital setting:

  1. If patients have a recorded diagnosis of an eating disorder, check in with them whether this is still an active problem.
  2. Acknowledge that the person may find the idea of eating difficult and distressing.
  3. Encourage them to recognise the ‘healthy part’ of themselves that wants to move towards recovery, and to notice what the ‘eating disorder part’ might be saying in opposition to this.
  4. Ask whether the patient has a meal plan, and if they do encourage them to follow it in hospital.
  5. Encourage the patient to choose something at every mealtime from the menu. A half portion or small appetite menu choice is better than choosing nothing. There are also healthy choices on the menu which may be easier for them.
  6. Keep a food record chart.
  7. Encourage the patient to complete their meals. It will be hard, but adequate nutrition is needed at this time for recovery from their acute illness.
  8. If a patient completes a meal, it is best not to comment too much, even in a congratulatory way – ‘well done, you must have worked really hard to manage that’ might be a useful statement to make.
  9. If a tray is removed untouched, this would be an opportunity to remind the patient how important it is that they maintain adequate intake.
  10. If a patient is distressed after eating, encourage them to distract themselves. Watching happy videos, reading, colouring, phoning a loved one, etc. Suggest that they use any self management skills that they know e.g. DECIDER skills.
  11. Remember that being weighed is very stressful for a person with an eating disorder. It helps if they know in advance when it will be done rather than being weighed unexpectedly.
  12. Be aware of possible compensatory behaviours such as purging by vomiting or dysfunctional activity (this could be less obvious behaviours such as pacing, exercises in the toilet area, etc). Encourage patients to be restful in their bed area and to use distracting activities for at least 30 minutes after eating.

Please speak with the Mental Health Liaison team, or the Highland Eating Disorder service 01463 253667 if you would like advice, or have concerns about a patient with an eating disorder in your care, or if you suspect that a patient without an eating disorder diagnoses may have this condition.

Bone health

  • Osteoporosis is a serious, irreversible long-term complication of AN (anorexia nervosa).
  • The most important principle is to treat the eating disorder and promote a healthy, well-balanced diet. Gains in BMD and improvement in skeletal health go hand in hand with regaining weight because this corrects much of the underlying pathophysiology with regards growth factors (loss of bone formation), oestrogen deficit, and link to rank pathway.
  • All AN patients should take regular vitamin D3 (e.g. 800-1600 unit vit D). This is in line with CMO advice.
  • Smoking is directly toxic to bone, we therefore emphasise the importance of smoking cessation.
  • Regular weight-bearing exercise (e.g. walking for 30 minutes per day) is important to maintain bone health and should be encouraged in those with a BMI greater than 16. 
    Excessive exercise and extreme sports however are to be avoided in those with osteoporosis.
  • There is one, large, unpublished study in low weight AN patients comparing no treatment plus vitamin D and calcium, with exercise plus vitamin D and calcium, which showed no difference. So there is no firm evidence base for the above points, just clinical opinion.

DEXA Scan

  • Baseline DEXA for all patients with anorexia nervosa.
  • An individual report will be offered with tailored advice and some patients may need referral to Rheumatology for further discussion regarding treatment.
  • If two BMD measurements are normal the patient can be reassured that no further BMD measurement is required, unless the patient loses more weight, or, if endocrine function was present, menstruation then stops.

Drug Treatment

The treatment algorithm is based on expert opinion as there is little evidence that it improves bone density.

Prescribing will be advised on an individual case basis, either on the reported DEXA scan or via consultation at Rheumatology clinic.

Bisphosphonate

Oral bisphosphonates remain the treatment of choice in those who have sustained a low trauma fracture or have very low BMD.

Risedronate is the bisphosphonate of choice as it is excreted more rapidly than alendronate. 

  • To be prescribed only after discussion and referral for bone health consultation via Rheumatology due to the risks among women of child bearing potential.
  • Bisphosphonates are relatively contraindicated in women of child-bearing age in view of the potential for teratogenicity. 
    They are directly taken up into bone and can remain present for many years after stopping.
  • Reliable contraception must be used for the duration of treatment and continued for at least six months after stopping before planned pregnancy (see individual SmPCs).
  • If intolerant to risedronate, alternative bisphosphonates are:
    • alendronate,
    • monthly oral ibandronate, OR
    • 3-monthly IV ibandronate
  • the appropriate treatment being based on individual characteristics.

Duration of treatment

There is concern about very long term use of bisphosphonates. For those who do receive treatment the recommendation is to treat for 5 years then repeat DEXA.

  • If the AN patient is still significantly underweight then treatment may need to be continued.
  • If during the 5 years the patient has regained weight and If BMD has improved to above the treatment recommendation level (e.g. greater than -2.5 for those who have sustained previous low trauma fracture, and greater than -3.5 for those who have not), then treatment should be discontinued.
  • If continued treatment is required, then continue for a further 5 years then repeat. 
  • If treatment has been stopped, repeat DEXA in two years with a view to restarting treatment if BMD has dropped back to treatment appropriate level.  

All women on bisphophonates are advised to have a repeat DEXA. Advice is provided on the report.

Jaw necrosis

There has recently been considerable debate about the role of bisphosphonates in jaw necrosis. This can occur after tooth extraction and is a serious complication probably related to the powerful effect high dose bisphosphonates have on bone resorption. In the ED literature there has been concern that ED patients may be at particular risk because they often have very poor dentition with dental enamel erosion related to their purging. So far this seems to be a theoretical risk and case series have not been reported.

  • Patients on bisphosphonates must tell their dentist. We recommend writing to dentists (with patient permission) to ensure this is recorded.
  • The risk does appear to be confined to tooth extraction and not to fillings, etc.
  • Advise dental check prior to prescribing.

Alternative to bisphosphonate

  • There is no evidence that oestrogen replacement by the oral contraceptive pill improves bone density.
  • Denosumab has the advantage in younger women that it is not retained long-term in bone like bisphophonates.
  • If intolerant of oral bisphosphonates, or planning pregnancy in the next few years, it may be appropriate not to be on any treatment as risks may outweigh benefits.

Calculators

  • The ten-year risk of major osteoporotic fracture can be calculated for an individual by using the online fracture risk calculator (Note: any age below 40 is calculated for “below 40” as there is no data for beneath this age).  
  • The treatment algorithm for this guideline has been devised on the FRAX calculator for a 40 year-old woman with BMI of 17.5, advising treatment at a major osteoporotic fracture risk of 10% or above in ten years.
  • For younger patients with AN, FRAX risk will be very small given that age is one of the biggest risk factors.
  • The spine site tends to be affected earlier than hips and FRAX uses hip BMD, this may underestimate FRAX risk if the spine is much lower than hip.

Self-help literature

Support services

  • Beat: Beating Eating Disorders: www.b-eat.co.uk (see resources)

Help and support:

  • Scotlandhelp@beateatingdisorders.org.uk (see resources) 0808 801 0432 
    Helplines are open 365 days a year from 9am to midnight during the week, and 4pm to midnight on weekends and bank holidays.

Recommended Reading

Anorexia Nervosa:

  • Graham, P and Fairburn, C. (2019) Overcoming Anorexia Nervosa 2nd Edition: A self-help guide using cognitive behavioural techniques. Robinson publishing
  • Schmidt, U., Startup, H., et al (2018) A Cognitive-Interpersonal Therapy Workbook for Treating Anorexia Nervosa: The Maudsley Model. Routledge.
  • Treasure, J. (2013) Anorexia Nervosa: A Recovery Guide for Sufferers, Families and Friends 2nd Edition. Routledge

Bulimia Nervosa:

  • Cooper, P.J (2009) Overcoming Bulimia Nervosa and Binge-Eating: A self-help guide using cognitive behavioural techniques. Robinson publishing
  • Fairburn, C. (2013) Overcoming Binge Eating: The Proven Program to Learn Why You Binge and How You Can Stop 2nd Edition. Guilford Press
  • Schmidt, U., Treasure, J. and Alexander, J. (2015). Getting Better Bite by Bite: A Survival Kit for Sufferers of Bulimia Nervosa and Binge Eating Disorders 2nd Edition. Routledge

For Carers

  • Lock, J. (2015) Help Your Teenager Beat an Eating Disorder 2nd Edition. Guilford Press
  • Treasure, J. and Smith, G. (2016) Skills-based Caring for a Loved One with an Eating Disorder: The New Maudsley Method 2nd Edition. Routledge
  • Eating Disorder: The New Maudsley Method 2nd Edition. Routledge

Abbreviations

Abbreviation  Meaning 
BMI  body mass index 
Ca calcium  
CAMHS  child and adolescent mental health 
ECG electrocardiogram
FBC full blood count
LFT  liver function test 
MEED  medical emergency eating disorder 
Mg magnesium   
PO4 phosphate   
TFT thyroid function test 
U&Es urea and electrolytes

Editorial Information

Last reviewed: 18/02/2025

Next review date: 30/11/2026

Author(s): Mental Health Services .

Version: 2.1

Approved By: TAM subgroup of the ADTC

Reviewer name(s): Dr L Hulse, Team Lead .

Document Id: TAM245

Related resources

Further information for Healthcare Professionals