Warning

Audience

  • North NHS Highland only
  • Primary & Secondary care
  • Adults
  • Other:
    • Community Paediatrics & CAMHS.
    • NDAS programme board aware through information sharing.

Service and pathway development

ADHD and Autism are Neurodevelopmental Disorders (NDD).

NHS Highland is working towards an Adult Neurodevelopmental Pathway:

In light of the learning taken from the local MH&LD Pilot ADHD pathway (Oct 22 to Oct 23), the current Adult Autism Assessment Service and the published outcomes of all NAIT pilot sites detailed in the pathfinders report (see below), NHS Highland Mental Health and Learning Disability Service seeks to take the next step in providing a clinically safe and sustainable service to meet the needs of those with NDD conditions.

Barriers to developing this to date, include having sufficient, appropriately trained and skilled staff to work in the service, as well as the appropriate financial and operational resource to sustainably support it. The demand for this service to date has overwhelmed existing NHS resources, which have not been designed to meet this new and recently, significantly increased demand.

The redesign of the ADHD and ASD pathway is guided by: NAIT Adult Neurodevelopmental Pathways report - gov.scot (www.gov.scot)

It is understood that the NAIT guidance is for NDD, which should extend to both NHS Highland’s existing ADHD and ASD pathways.

NHS Highland MH & LD Service NDD Group have agreed the following goals:

  1. Focus existing resources on provision of a service to those with ADHD that meet the NAIT level 4 criteria, accepting and supporting that this will mean NO service to those meeting Level 3 criteria.
  2. Develop a further options appraisal for how we can design and implement Level 3 of the NAIT pathway.
  3. Level 4 criteria will be applied to all those referred to the pilot pathway who have not yet been assessed and those referred since who are awaiting final outcome of referral against NAIT criteria and future referrals from 1st October 2025.

ADHD prevelance

ADHD is a highly heritable condition. It is the most heritable condition in mental health and among one of the most heritable conditions across medicine. Data on the heritability of the condition is increasing, previously hindered by historical under-diagnosis.

Although multifactorial in aetiology, the trend in published data is toward an increasing load of genetic factors and, proportionally, a decreasing attribution to environmental factors.

  • Twin studies (where environmental factors are accounted for) suggest concordance between twins of around 0.8. That is, if one twin is affected, there is an 80% likelihood that the other twin will also meet criteria for diagnosis. (Larsson et al, 2014).
  • Prevalence in children of affected parents is affected by whether one or both parents are affected. In a study of the Norwegian birth registry and data on diagnosis, the prevalence for children with an affected father was found to be around 18%; 25% with an affected mother, and with both parents affected this was around 35%. (Solberg et al, 2020).
  • When a child is diagnosed with ADHD, there is an around 50% chance that one of the parents is also affected.
  • When a child is diagnosed with ADHD, later born siblings have an increased likelihood of being diagnosed with ADHD or ASD or both conditions.
It is likely, therefore, that in primary care, individuals who consult about ADHD will come from families in which ADHD is common and others within the same family may have diagnoses or suspected diagnoses. This can provide important information to support diagnosis of the individual.

Presentation

ADHD is a neurodevelopmental disorder that manifests before the age of 12 (although this may be recognised later) and is characterised by inattention symptoms and/or a combination of hyperactivity and impulsivity symptoms outside the limits of normal variation expected for age and level of intellectual development.

  • The symptoms are not better explained by another mental disorder or physical disorder, or the use of substances.
  • Symptoms must be present across a variety of settings; home and work; with friends, relatives, educators and employers.
  • Symptoms vary across the lifespan, both in nature and severity.
Symptom In childhood  In adulthood (may include persistence of childhood symptoms)
Inattention
  • Difficulty paying attention, daydreams
  • Appears not to listen
  • Easily distracted in work and play
  • Careless mistakes, appears not to attend to details
  • Struggles to follow a series of instructions
  • Disorganised with belongings and tools
  • Loses items, even those held as “special”
  • Seems forgetful
  • May avoid tasks that require sustained mental effort
  • May struggle to initiate tasks
  • Hyperfocus on highly rewarding activities with problems set-shifting
  • May struggle to complete tasks at work and home
  • Evidence of “half done” tasks
  • Forgets tasks from a sequence if not given individually
  • Difficulty with organisation of necessary tools at work and home; may compensate by rigid adherence to placement of key items (keys, wallet, phone)
Hyperactivity
  • In constant motion “driven by a motor”
  • Struggles to remain seated
  • Squirms, fidgets, jiggles
  • Talks too much
  • Runs, jumps, climbs when not appropriate
  • Can be loud
  • Restlessness and impatience
  • Fidgets
  • This might manifest as a ‘busy brain’ in adults rather than physically
Impulsivity
  • Acts or speaks without thinking or planning
  • May put self in danger; running without risk assessing, into the road or other hazards
  • Difficulty turn-taking in activity and conversation
  • Cannot wait
  • Calls out before question complete; frequently interrupts
  • Verbal impulsivity; talking out of turn, over speaking, completing others sentences; giving away too much (with regret)

Quick reference guide

How the Adult CMHT will review referrals for ADHD in adults

Criteria 1 AND 2 must be present AND EITHER 3 OR 4

  1. Referrer is requesting assessment, formulation and treatment recommendations for people aged 18 to 65 who present to primary, secondary or tertiary services, with mental disorder of significant clinical severity and/or complexity, associated with significant risk and/or significant functional impairment.
    AND
  2. Evidence of a specific cluster of ADHD symptoms, present in two or more settings and evidence of these symptoms interfering with, or reducing the quality of, an individual’s functioning. There should also be evidence that this was present before the age of 12 years old
    AND
  3. Referring clinician has diagnostic uncertainty present (see below) due to overlap / interface of 1 and 2 above which requires a Psychiatrist’s assessment to provide diagnostic formulation
    OR
  4. Co-morbid mental or physical disorder and /or treatment of mental or physical disorder, raises issues of risk with regards to safe prescribing of treatments for ADHD.

Thresholds for referral

The core function of the Adult CMHT is to provide assessment, formulation and treatment recommendations for people aged 18 to 65 who present to primary, secondary or tertiary services, with mental disorder of significant clinical severity and/or complexity, associated with significant risk and/or significant functional impairment.

Those living with neurodevelopmental disorders can experience a significant impact on their mental health as a result of the disorder (usually where there is an adverse interaction between an environment and the disorder, due to lack of adaptation or accommodation) or when mental disorders present as a co-morbidity.

There is an underlying increased risk of mental disorder in those who have neurodevelopmental disorders.

NAIT Stepped Care Neurodevelopmental Pathway describes Level 4 referrals as “Secondary Care - ‘Risk management, Treatment of co-morbid conditions to support participation”

An assessment of severity is a key consideration in determining when to refer to the Adult CMHT. The following diagram gives helpful threshold statements to help discern where a person may fit on the Stepped Care Pathway.

NHS Highland Adult CMHT are currently only able to accept referrals for those meeting the threshold statements for Level 4: Severe. Please see 'Referral section' for full information.

NAIT: Adult Diagnosis Referral Thresholds Stepped Care Pathway 2021

Stepped Care Pathway.

Referral: new / first assessment

People may present to referrers for the first time looking for assessment or referrers may suspect ADHD as part of an uncertain diagnostic formulation. In addition, people may present to NHS referrers having been assessed by a private provider. Private assessments should be reviewed to ensure they meet the AQAS standards. If these are not met the case will be reviewed against the criteria for assessment as below.

Referral criteria have therefore been structured to help referrers identify where in the process a person is, eg seeking assessment or further treatment whether presenting for the first time or having received it previously in NHS or private healthcare settings.


Baseline referral criteria for Adult ADHD

Criteria 1 AND 2 must be present AND EITHER 3 OR 4

  1. Referrer is requesting assessment, formulation and treatment recommendations for people aged 18 to 65 who present to primary, secondary or tertiary services, with mental disorder of significant clinical severity and/or complexity, associated with significant risk and/or significant functional impairment.
    AND
  2. Evidence of a specific cluster of ADHD symptoms, present in two or more settings and evidence of these symptoms interfering with, or reducing the quality of, an individual’s functioning. There should also be evidence that this was present before the age of 12 years old
    AND
  3. Referring clinician has diagnostic uncertainty present (see below) due to overlap / interface of 1 and 2 above which requires a Psychiatrist’s assessment to provide diagnostic formulation
    OR
  4. Co-morbid mental or physical disorder and /or treatment of mental or physical disorder, raises issues of risk with regards to safe prescribing of treatments for ADHD.

Disorders contributing to diagnostic uncertainty in 3 above may include:

  • Personality Disorder
  • Trauma related disorders: eg PTSD, Complex PTSD
  • Major Mood disorders - including Recurrent Depressive Disorders and Bipolar Affective Disorders
  • Anxiety related disorders
  • Psychotic disorders

ADHD self report questionnaires are NOT required for referral and will NOT be utilised if sent.

If the referral is accepted we will provide the appropriate screening tools.


Current CMHT patients

People who are already receiving care and treatment from Adult CMHTs, who attend primary care to request assessment of ADHD, should be encouraged to discuss this with their current care team e.g. Psychiatrist, CPN, OT. An additional referral is not required, but clinical information from a primary care consultation can be provided in writing. This can then be explored during usual care within the Adult CMHT and consideration given to whether further assessment is indicated


Children

Children on waiting list for assessment in Children’s Secondary care services (CAMHS and Paediatrics) who no longer meet that service criteria due to age. 

It is recognised that this could happen due to waiting times in Children’s services and the ongoing review of the NDAS pathway.

Those patients still requiring referral should be reviewed by their GP and consideration given to the referral criteria for New/First assessment.

Referral: Those already assessed by NHS

People who have received an NDD diagnosis outside of NHS Highland Adult Mental Health Service, may request further access to care and treatment of ADHD from the Adult CMHT.

People may have previously accessed care in an NHS service or a Private Provider Service. In either case an appropriate summary of assessment process and care and treatment to date should be provided to the patient and by agreement to the GP in order to facilitate efficiency of future care.

The Adult CMHT will accept referrals for screening directly from these specialist services or from GP’s where an appropriately detailed summary of care has been provided either by the previous specialist service or by the referrer. The patient can request a copy of their previous assessments through usual Subject Access Request processes if they do not already have it.


Existing NHS diagnoses

Referrals for patients already assessed and diagnosed in NHS children’s or adult services will NOT be required to meet criteria for New/First assessments, they will follow the 'Existing NHS Diagnoses pathway' below.

Adult CMHT will accept a referral where a full summary of assessment, care and treatment from previous NHS Providers, including Community Paediatrics, CAMHS and services in other NHS Boards is sent.

This should include as a minimum:

  1. Comprehensive summary of presentation
  2. Date of Diagnosis of ADHD / other NDD
  3. Method of diagnosis including list structured 
  4. Summary of all medication trials to date, including doses trialled, length of treatment, details of successful response or adverse effects / reasons for cessation.
  5. Any non-pharmacological approaches provided, including psycho-education and environmental modification
  6. History of Substance misuse
  7. Complicating factors and risks
  8. Comorbid medical, psychiatric diagnoses assessment tools used
Ideally the summary containing this information should be given to the patient and their GP at the point of discharge or transfer from the previous service so it is easily accessible to future health care providers.

Where GP’s are tasked with making the referral the above information is desirable, but may not always be easily accessible. If this is the case, as much of the information as possible should be provided along with the reasons for difficulty in obtaining it. Adult CMHT will take this into consideration and take a pragmatic approach to the processing of the referral.

This information will be used to ascertain if the patient is already on medication, is awaiting an initial trial or has discontinued a previously successful treatment so that the referral can be directed to the appropriate clinician in the Adult CMHT in keeping with the Level 4 ADHD pathway.

Referrals from Young Peoples Services will NOT be accepted until the young person reaches their 18th birthday.

Once the referral is accepted, the Adult Service will endeavour to see the patient within normal routine waiting times. If this waiting time cannot be met the Adult Service will contact the patient as per the Adult CMHT Guidelines Access Standards.

Referral: those already assessed by private provider

ADHD assessments are regularly sought from the private sector. Two key clinical concerns arise when considering the transfer of patients from the private sector to NHS care;

  1. Whether a standard assessment has been completed in accordance with current guidance (see below)
  2. Whether the presentation meets the threshold for NHS secondary care (see baseline referral criteria for Adult ADHD).
Therefore, ALL individuals referred to NHS care from private care, regardless of treatment status, must be advised that diagnostic and assessment materials will be reviewed against agreed standards. In some cases, re-assessment and review of diagnosis may be indicated.

The Royal College of Psychiatrists In Scotland, the National Autism Implementation Team and other organisations such as the UK Adult ADHD Network (UKAAN) have been working on setting agreed standards for assessment and diagnosis in Adult ADHD.

These have been summarised in the checklist aid below, which clinicians in Primary and Secondary care may find useful as they consider reports from the private sector.

Summary of AQAS Standards for Private assessments

Request further information from the referrer to include;
  • Documentary evidence of assessment (including follow up care and treatment) provided?
  • Full standard Mental Health Assessment considering differential diagnosis and co-morbidities including substance misuse
  • Evidence of inclusion of collateral information from someone who knows the patient
  • Evidence of historical account of childhood presentation (parent, sibling, education, psychology)
  • Exploration of Past Medical and Family Medical history to exclude conditions which may contra-indicate treatment
  • If treatment initiated, were pre-treatment investigations such as bloods and ECG conducted where appropriate?
  • Diagnosis clearly based on presence of symptoms meeting recognised criteria for diagnosis or valid structured interview (such as DIVA)

The fuller reference to this table is: https://www.frontiersin.org/journals/psychiatry/articles/10.3389/fpsyt.2024.1380410/full


Existing private diagnoses referral criteria

To refer a patient who has had a private assessment undertaken for treatment initiation in the NHS, the following criteria must be met:

  • A clinical appraisal in primary care has occurred determining that the Adult CMHT baseline referral criteria for Adult ADHD are met.
  • All documentation from the private provider should accompany the referral, ideally including a specific request to transfer care.

If the criteria are not met, further prescribing will NOT be provided by the Adult CMHT who operate within the Level 4 criteria only.

If there is a clinical reason for a transfer of care during treatment initiation and early trials of treatment, it is preferable that a request for this transfer of care is made by the private provider, in order to achieve continuity of clinical care. However, this may not be accepted due to the difference in severity thresholds between private and NHS care.

Patient requests for transfer of prescribing to NHS provider

NAIT, with the Royal College of Psychiatrists in Scotland Working Group in Adult ADHD have published the following guidance on working with private assessments in NHS primary and secondary care:

Microsoft Word - NAIT Guidance Prescribing ADHD medication to adults following private sector diagnosis in Scotland 2022 FINALdocx.docx

GP’s contacted by patients in this situation should advise the patient that their private provider should contact NHS Professionals directly.

Highland Local Medical Committee provided information to Primary Care colleagues and people accessing services, in May 2023 on the subject of accessing private care. The following points are of relevance here:

Information for patients attending private hospitals and clinics

(Extract taken from Highland Local Medical Committee May 2023):

Due to long waiting times for investigations, specialist appointments and operations within the NHS, some people are deciding to attend private hospitals and clinics, locally and abroad.

If you are thinking about using a private health provider, either by self-funding or private health insurance, we strongly advise you to first consider the information held within this patient information leaflet.

Please be aware that your GP practice is contracted to provide National Health Services, in line with a General Medical Services (GMS) contract, on behalf of NHS Highland. It is not contracted nor obliged to provide private services out with this contract, unless local arrangements have been agreed with the Health Board.

Your GP would not usually be in a position to recommend a specific specialist and therefore patients are advised to do some research when deciding whether a healthcare provider is safe and suitable.

This leaflet describes what you can expect to happen should you choose to see a Specialist privately.

What happens if I need to transfer my care back to the NHS?

If after seeing the specialist privately you want to transfer back under NHS care, regulations allow for this to be facilitated.

This transfer and arrangement of care must be done by the private provider and should NOT be passed back to the GP for this to be done.

  • To avoid delays in your follow-up care
  • Your private provider knows the full clinical details of your condition and where best to refer you to and next appropriate steps for your care
The private specialist should arrange for you to be seen in the appropriate NHS clinic by writing a referral letter to this clinic as a handover of care.

This ensures results of tests and investigations that have been used to reach a diagnosis are made available the relevant speciality.

Note: NHS specialist teams may not always agree with a diagnosis or treatment plan made elsewhere by private providers.

Patient information leaflet:

Management in Primary Care where Level 4 criteria NOT met

NHS Highland NDD Pathway group have been tasked with developing a further options appraisal for how we can design and implement Level 3 of the NAIT pathway. At present however, there is not the necessary clinical expertise, operational or financial capacity in NHS Highland Primary and Secondary Care services, to deliver a Level 3 service.

The NAIT Stepped Care Pathway refers to Level 3 being placed in “Primary Care”. NHS Highland NDD group consider the definition of the term “Primary Care” to be broad. In order to develop an options appraisal on how to design and implement Level 3 of the NAIT pathway there will need to be significant collaboration between NHS Highland Primary and Secondary care Leadership.

This section is intended to support Healthcare Professionals who identify ADHD traits in people they care for, who do not meet Level 4 NAIT pathway criteria and who present to services while there is still an absence of a level 3 NAIT pathway service.


Can a diagnosis of ADHD be confirmed in Primary Care?

At present there is no capacity in Primary or Secondary Care to deliver a NAIT Level 3 service. However, Healthcare practitioners in Primary care are likely to continue to meet people who wish to understand if ADHD is a helpful way to understand their experiences.

Diagnoses of ADHD are usually made on the basis of clinical history, corroborative information such as school reports and structured neurodevelopmental assessment. Most healthcare professionals working in Primary Care will not have the training competencies or experience to facilitate this. Clinical consultation in primary care may lead a clinician to suspect or identify ADHD traits, following exploration of current symptoms, developmental background, family history and informant accounts. However, without a Level 3 NAIT pathway service a formal diagnosis won’t be made.

Healthcare Professionals who suspect or identify ADHD traits may wish to share this with the individual to help them understand their own experiences or what support may help in the context of having ADHD traits.

Confirming identification of ADHD traits in primary care may be sufficient for some individuals in accessing appropriate adaptations at work (through their Occupational Health department), in education through Student Support Services, or in finding appropriate employment supported by Access to Work in the job centre. Such services may also provide access to diagnostic services in some instances.


Rating scales

Rating scales for assessment of ADHD are freely available online and widely completed. While completion may support suspected or confirmed ADHD traits, it is important to note that meaningful interpretation of rating scales is best done by an appropriately qualified Healthcare Professional trained in the assessment of ADHD.

Rating scales used in isolation or to screen populations tend to have a high rate of false positives.

The following scales may be presented to Healthcare professionals by people they are consulted by.


Current resources available to those who do not meet the Level 4 threshold for referral, or who are awaiting referral

Primary care and community support

People with ADHD or suspected ADHD would not be excluded from utilising existing issue-based services, for example, relationship counselling where relationship problems are an identified issue. It may be that optimal benefit from such approaches will follow the development of self-understanding from an exploration of self-help materials in the first instance.

Services supporting individuals with ADHD may wish to develop knowledge of relevant adjustments for ADHD and other neurodevelopmental conditions.
  • A life coaching and accountability approach may be helpful for those who wish to work on specific problems and can identify goals.
  • Employees can seek support through their Occupational Health department.
  • Job-seekers can seek advice through the Job Centre and Access to Work.
  • Students can seek advice through Pupil Support Services.
  • A number of self help resources follow, on a separate page to support printing and distribution.

Management under secondary care

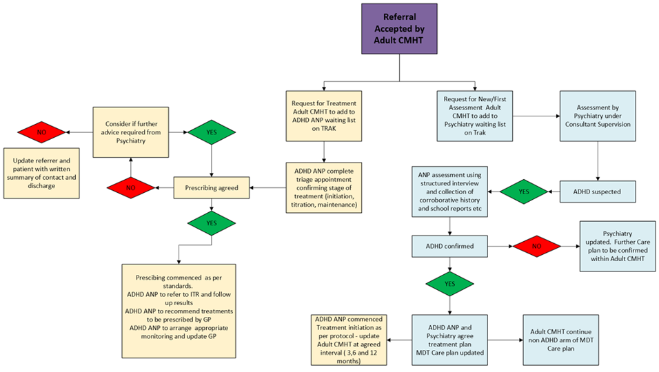
This section will be developed further by Spring 2026 but in the meantime the process used in Secondary care ( Adult CMHT) is below;

Management in primary care after referral

We are seeking to develop a clear process to consistently support the interface between Primary and Secondary care where there is ongoing treatment of ADHD. There is variation in NHS Highland in model of provision and access to ITR services. We seek to develop a clear process and shared care protocol by Spring 2026.

Further information for Health Care Professionals

  • RCPsych ADHD in Adults: Good Practice Guideline 2017, updated 2021
  • NICE guideline [NG87] Attention deficit hyperactivity disorder: diagnosis and management
  • Evidence-based guidelines for the pharmacological management of attention deficit hyperactivity disorder: Update on recommendations from the British Association for Psychopharmacology, 2014.
  • A range of resources from the National Autism Implementation Team (NAIT) www.thirdspace.scot/nait

General information sites for signposting:

General resource packs:

Sleep:

Student support:

Peer support:

  • There are a variety of peer support groups emerging within Social Media. A starting point may be the ADHDUK groups, with information here https://adhduk.co.uk/support/

Abbreviations

  • ADHD: Attention Deficit Hyperactivity Disorder
  • ASD: Autism Spectrum Disorder
  • AQAS: Adult ADHD Assessment Quality Assurance Standard  
  • CMHT: Community Mental Health Team
  • CPN: Community Psychiatric Nurse
  • GMS: General Medical Services
  • ITR: Integrated Treatment Room
  • MH&LD: Service Mental Health and Learning Disability Service NHS Highland
  • NAIT: National Autism Implentation Team
  • NDAS:Neuro developmental assessment service
  • NDD: Neurodevelopmental Disorder
  • OT: Occupational Therapist
  • Paeds: Paediatric
  • PTSD: Post-Traumatic Stress Disorder
  • RCPsych: Royal College of Psychiatrists UK

Editorial Information

Last reviewed: 31/07/2025

Next review date: 27/07/2028

Author(s): Adult Mental Health and Specialisms.

Version: 3

Approved By: TAM subgroup of the ADTC

Reviewer name(s): Dr AM Macaskill Clinical Lead Adult Psychiatry, Dr S Brown Consultant Psychiatrist.

Document Id: TAM535