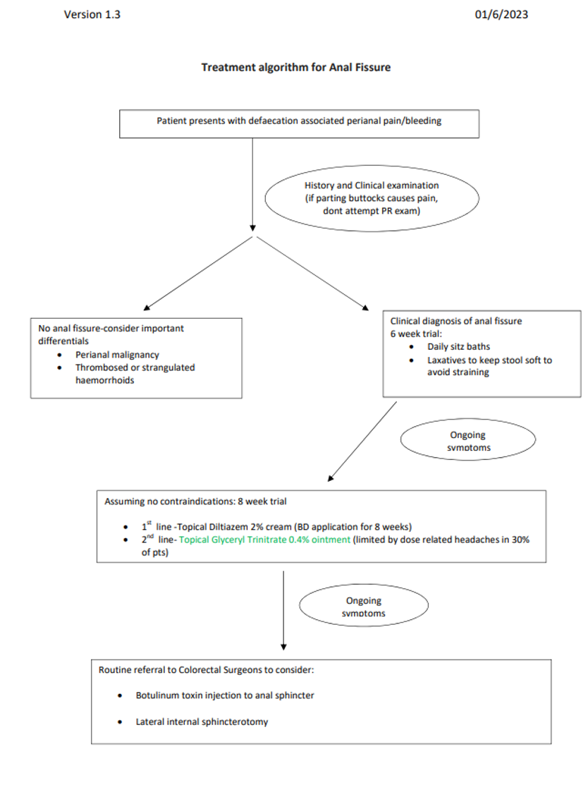
An anal fissure is a longitudinal tear in the anal canal running from dentate line to anal verge. Most (approximately 90%) are superficial and in the posterior midline.
The primary reason for their development is straining to pass stool coupled with a failure of the sphincter muscle to relax fully during evacuation.
If a fissure is lateral to the midline or deep with atypical appearance, this may point towards other aetiology eg, HIV, Malignancy.
The main symptom is anal pain provoked by defecation, which may last for hours. Patients may describe the sensation as like ‘passing broken glass’ when going to the toilet.
