Post-menopausal bleeding

Background

There has been a significant increase in referrals for post-menopausal bleeding (PMB) in recent years, this is due to the increased use of Hormone Replacement Therapy (HRT). 

PMB is referred through the urgent suspicion of cancer pathway as there is a 10% risk of endometrial cancer associated with true PMB.

Use of HRT can cause unscheduled bleeding. The risk of cancer in people with HRT-associated PMB is significantly lower, as evidenced in literature and shown by audit data from various NHS Health Boards.

Unscheduled bleeding in patients using HRT is no longer listed as a reason for urgent suspicion of cancer referral in the Scottish Referral Guidelines for Suspected Cancer, except where the patient has risk factors for endometrial cancer.

We propose two distinct pathways:

  1. Patients with PMB not associated with HRT (with intact uterus) should receive a USC ultrasound.
  2. Patients with PMB who are on HRT, should be managed according to Red, Amber, Green risk stratifications as laid out in pathway below.

 

Pathway recommendations

Post-menopausal bleeding - Urgent suspected cancer (USC) pathway (For patients not on hormone replacement therapy (HRT), with intact uterus)

Click the image to open the pathway

 

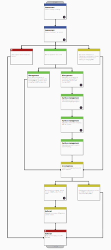
Management of unscheduled bleeding on HRT in women with intact uterus (includes peri- and post-menopausal women)

Click the image to open the pathway

 

Adjusting HRT to reduce unscheduled bleeding episodes

  • Check the patient understands how to, and is using, their prescribed HRT properly, including dose and duration of progestogen. Consider whether a combined patch or pill would reduce administration errors when compared to a separate estrogen and progestogen component.
  • Offer all women a 52mg Levonorgestrel Intrauterine Device (LNG-IUD), which has been shown to reduce unscheduled bleeding more effectively than other treatments.
  • Oral preparations provide higher rates of amenorrhoea (abnormal absence of periods) than transdermal (through the skin) preparations. If there are no risk factors for thrombosis, these may be offered:
    1. as a first-line therapy, or
    2. to women who experience recurrent unscheduled bleeding while using transdermal preparations
  • Offer vaginal estrogens if atrophic findings are identified during examination.

 

Prescribed estrogen dose for ultra-low, low, standard, moderate and high dose regimens*

  Ultra-low dose Low dose Standard dose Moderate dose High dose
Osetrogel 1/2 pump 1 pump 2 pumps 3 pumps 4 pumps
Sandrena 0.25mg 0.5mg 1mg 1.5-2mg 3mg
Lenzetto spray 1 spray 2 sprays 3 sprays 4-5 sprays 6 sprays
Patch 12.5µg 25µg 50µg 75µg 100µg
Oral estradiol 0.5mg 1mg 2mg 3mg 4mg

* Management of unscheduled bleeding on hormone replacement therapy - British Menopause Society

Off-license use,

Off-license use - rarely required to achieve symptom control, 

mg = milligrams,

µg = micrograms

 

Progestogen dose per licensed estrogen dose in the baseline population*

Estrogen dose Micronised progesterone Medroxy progesterone Norethisterone LNG-IUD
  continuous sequential continuous sequential continuous sequential  
Ultra-low 100mg 200mg 2.5mg 10mg 5mg 5mg One - for up to 5 years of use
Standard 100mg 200mg 2.5-5mg 10mg 5mg 5mg
Moderate 100mg 200mg 5mg 10mg 5mg 5mg
High 200mg 300mg 10mg 20mg 5mg 5mg

* Management of unscheduled bleeding on hormone replacement therapy - British Menopause Society

1mg provides endometrial protection for ultra-low to standard dose estrogen but the lowest stand-alone dose currently available in the UK is 5mg (off-license use of three noriday POP i.e. 1.05mg, could be considered if 5mg is not tolerated).

There is limited evidence in relation to optimal MPA dose with high dose estrogen; the advised dose is based on studies reporting 10mg providing protection with up to moderate dose estrogen.

 

Glossary

PMB – Post Menopausal Bleeding

HRT – Hormone Replacement Therapy

sHRT – Sequential Hormone Replacement Therapy

CCHRT – Continuous Combined Hormone Replacement Therapy

USC – Urgent Suspicion of Cancer

ET – Endometrial Thickness

USS – Ultrasound Scan

BMI – Body Mass Index

LNG-IUD – Levonorgestrel Intrauterine Device

 

References

Management of unscheduled bleeding on hormone replacement therapy - British Menopause Society

Management of endometrial hyperplasia - Royal College of Obstetricians and Gynaecologists (RCOG)  guidance - www.rcog.org.uk/guidance/browse-all-guidance/green-top-guidelines/management-of-endometrial-hyperplasia-green-top-guideline-no-67

 

 

   gjnh.cfsdpmo@gjnh.scot.nhs.uk

  www.nhscfsd.co.uk

@NHSScotCfSD

Centre for Sustainable Delivery

  Scan the code to visit our website