Editorial Information

Last reviewed: 30/06/2021

Next review date: 30/06/2024

Author(s): Fletcher J, Cragg A, O'Connor A.

Version: GM006/01

Author email(s): jonathan.fletcher@borders.scot.nhs.uk, aidan.cragg@borders.scot.nhs.uk, ann.o'connor@borders.scot.nhs.uk.

Reviewer name(s): Fletcher J Cragg A O'Connor A.

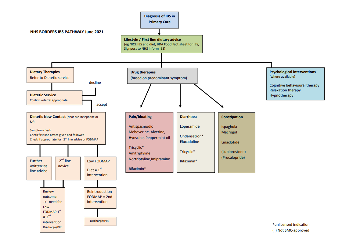
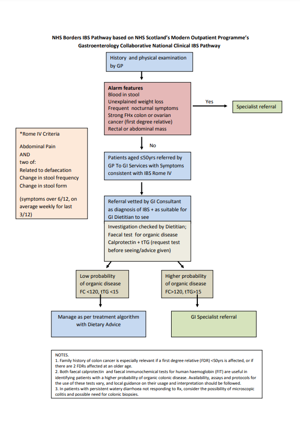
Related guidelines