See Advice and resources for commonly reported symptoms and signs
Investigations and Referral
Related information: Clinical case definitions
Recommendations in this section are supported by the Implementation Support Note flowchart.
This advice for clinicians around management of symptoms has been adapted from sources including the BMJ and Leeds primary care guidance, with input from Scottish national speciality advisors.
It can be used to help support a collaborative conversation with the person (and their families and carers as appropriate) to understand their symptoms in the context of their own life and the things that are most important to them.
Investigations are important to identify symptoms that could be caused by an acute or life-threatening complication, and to assess for other underlying conditions and complications.
These recommendations are for healthcare professionals carrying out initial investigations in primary care or community services for people with new or ongoing symptoms four weeks or more after the start of suspected or confirmed acute COVID-19.
Investigations are important to identify symptoms that could be caused by an acute or life-threatening complication, and to assess for other underlying conditions and complications.
For signs and symptoms to help identify PIMS-TS, see the guidance on PIMS from the Royal College of Paediatrics and Child Health.
Evidence and expert testimonies from the Royal College of Psychiatry 2020 and Nicol 2021 highlighted that mental health symptoms are common after acute COVID-19. The committee agreed that it is important that people with severe psychiatric symptoms or at risk of harm are identified during assessment and urgently referred for psychiatric assessment and support in line with relevant guidance (see the Royal College of Psychiatrists’ position statement [2019] The role of liaison psychiatry in integrated physical and mental healthcare).
The panel agreed that no one set of investigations and tests would be suitable for everyone because of the wide range of symptoms and severity. Investigations need to be tailored to the person’s signs and symptoms and whether they are being assessed in primary or secondary care. They agreed that blood tests and exercise tolerance tests (if safe and appropriate for the person) would be useful for most people as investigations and baseline measures, and could be carried out in primary care. These were also the tests most commonly reported in the evidence, along with chest X-rays. The panel suggested some blood tests such as a full blood count and kidney, liver and thyroid function tests, that are commonly carried out to help rule out (or confirm and treat) other conditions.
For the November 2021 update, the panel decided to update this recommendation to be clear that blood tests should only be offered if clinically indicated.They discussed that tests should be carried out as needed when an alternative diagnosis is suspected. However, they recognised that multiple tests can be a negative experience for some people and may not always be needed to inform management of the person's symptoms. They agreed that testing should be guided by the person's symptoms and used to supplement a detailed holistic assessment.
The panel agreed to add HbA1c to the list of tests because they agreed that it was important to check for metabolic disease such as undiagnosed diabetes.
In the panel’s experience, self-monitoring at home can be useful and is used in practice. But it might not be suitable for everyone, and without the right information and support can cause unnecessary anxiety. People need good guidance to use equipment, interpret the results and understand when to contact a healthcare professional. The panel agreed that this advice also applies to parents or carers monitoring children at home.
The panel discussed the usefulness of carrying out a sit-to-stand test but also agreed clinical judgement would be needed because it is not suitable for everyone (for example, people with chest pain or severe fatigue). They agreed skill sharing between services could help with gaps in knowledge and that a protocol should be followed in order to carry a sit-to-stand test out safely. The panel discussed that appropriate protocols could be found in these studies: Ozalevli S, Ozden A, and Akkoclu A (2007) Comparison of the sit-to-stand test with 6 min walk test in patients with chronic obstructive pulmonary disease and Briand J, Behal H, Chenivesse C et al. (2018) The 1-minute sit-to-stand test to detect exercise-induced oxygen desaturation in patients with interstitial lung disease. They could not recommend any one in particular as their effectiveness had not been reviewed.
For advice on sharing skills between services to help community services manage these assessments, see the recommendation on sharing skills and training in section 9.
Postural symptoms are common, so the panel agreed that these should be investigated by taking lying and standing blood pressure and heart rate. Advice on carrying this out is available from the Royal College of Physicians’ brief guide on measuring lying and standing blood pressure.
The evidence suggested that not all pathology shows up on a chest X-ray so the panel agreed it should only be used as part of a holistic assessment to decide if referral or further care are needed in people with respiratory symptoms.
Evidence suggested that many people struggle to adjust to changes in their life, abilities and self-identity and reported feelings of helplessness and isolation. This was also supported by expert testimony which suggested that symptoms of low mood and anxiety are common. The panel agreed that when mental health symptoms are identified during assessment, people need to be referred for support in line with relevant guidance (see: Royal College of Psychiatrists position statement (2019) The role of liaison psychiatry in integrated physical and mental healthcare).
For many people with ongoing symptomatic COVID‑19 or post‑COVID‑19 syndrome, this will mean referral to an integrated multidisciplinary assessment clinic for investigation, support to manage their symptoms and rehabilitation. Prompt referral is needed to avoid delays in getting people the support they need. In the panel’s experience, the earlier people received help the more effective the interventions. The panel were also concerned that a lack of support could negatively affect people’s mental health. They agreed that referral should be offered to those who would benefit from these services from 4 weeks after the start of acute COVID‑19.
For the November 2021 update, the panel discussed expert testimony from Locke 2021, which reported that in some areas of the UK provision of an integrated multidisciplinary assessment service is not feasible. The recommendation was updated to take into account that people may be referred to other appropriate services. Different service pathways are in place across the UK, and this guideline is not intended to cover the diagnostic or management approaches delivered by the more specialist services involved in caring for patients with persistent symptoms or complications after acute COVID-19, such as post COVID assessment services in England or specialist clinics.
The patient experience evidence described how some people were not offered tests and other people were refused a referral by healthcare professionals because they did not have a positive SARS-CoV-2 test result. Many people who had acute COVID-19 were not tested, particularly earlier in the pandemic. The panel were clear that access to services should not be restricted by the need for a positive SARS-CoV-2 test (PCR, antigen or antibody) if the case definition criteria are met.
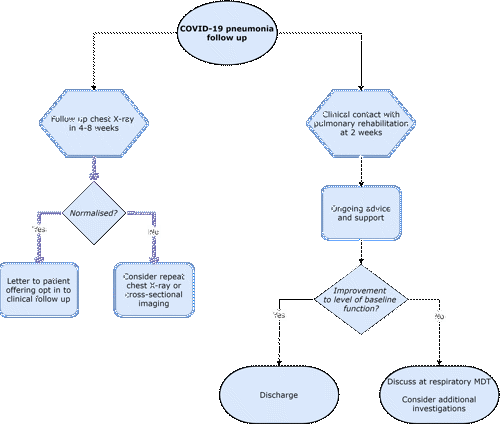
The pathways below demonstrate suggested management strategies for those discharged following Covid pneumonia (Figure 1) and those who present to primary care with persisting respiratory symptoms (Figure 2). Further resources are available from the Primary Care Respiratory Society.
Figure 1: COVID-19 pneumonia follow up after discharge from secondary care

Figure 2: Patients presenting to primary care with persisting respiratory symptoms

Identifying symptoms
Many patients with post-COVID-19 syndrome have co-existing cardiovascular disease which may be the cause of their symptoms. They should follow appropriate referral pathways for suspected MI, angina or heart failure.
Most common cardiac symptoms include:
- breathlessness
- chest pain
- palpitations (if associated light headedness, may be part of a PoTS presentation)
Assessment and investigations
Clinically significant long-term cardiac involvement post-COVID-19 infection appears to be uncommon. First steps in excluding cardiac involvement are to perform a clinical examination and take a focused history. Based on the results of these steps the following may be considered in line with local referral protocols:
- routine bloods including: FBC, TSH, U+Es, LFTs
- ECG
- chest X-ray
- NT-pro-BNP (if mainly dyspnoea)
- Normal ECG and NT-proBNP <400 ng/L or BNP <100 ng/L makes heart failure very unlikely
- hs-Troponin I (if mainly chest pain)
- hs-Troponin I <4 ng/L excludes active myocarditis
Clinical actions
Discussion with local Cardiology services is always helpful in cases where results are mildly abnormal and may be explained by other clinical factors.
- Reassure if all tests results are within a normal range
- Offer access to local rehabilitation programmes
- Discuss with Cardiology if concerns about mildly abnormal results
- Refer if clinical heart failure, or either NT-proBNP >2000 ng/L or BNP >400 ng/L
- Conservative measures for POTS-type presentation (hydration 3L/24h, increase salt intake, exercise)
The major risk factor for significant structural neurological disease is severe initial infection. The risk of stroke and dementia increases significantly in those who were hospitalised. Any focal neurological symptoms should be referred to neurology.
Functional cognitive disorders seem the most common cause of concentration and memory impairment or “brain fog”. Anxiety is common in such scenarios but may not be present. Pointers to the likelihood of cognitive symptoms being the result of a functional disorder, rather than primarily the result of degenerative brain disease or other structural pathology, are listed below in Table 3.
For balance disorders and dizziness, consider common causes such as vestibular migraine, benign paroxysmal positional vertigo or lightheadedness and orthostatic intolerance related to prolonged recumbency. Be aware of persistent postural perceptual dizziness (PPPD); which leads to dizziness, unsteadiness or non-spinning vertigo lasting for hours or longer, exacerbated by upright posture, active or passive motion without regard to direction or position, and exposure to moving visual stimuli or complex visual patterns. It is appropriate to refer such patients for assistance and diagnostic confirmation. More information on PPPD can be found at neurosymptoms.org/dizziness.
Table 3: Differentiating functional cognitive disorders from degenerative brain disease.
| Features of individual with functional cognitive disorders | Features of individual with degenerative brain disease |
| Attends alone | Attends with someone |
| Patient more aware of the problem than others | Others more aware of the problem than patient |
| Answers independently | Turns to accompanying adult for support in answering questions (eg, head turn sign) |
| Speaks for longer in response to open question about nature of difficulties | Answers briefly in response to open question (<1 minute) |
| Gives a detailed description of complaints (might bring written list) | Absence of details when describing symptoms |
| Frequently offers elaboration and detail | Unlikely to give spontaneous elaboration or detail |
| Can answer questions with multiple components | Can only answer single-component questions |
| Detailed account of personal history, drugs, and previous interactions with doctors | Less detailed account |
| Loss of recent and remote autobiographical memories | Relative preservation of remote autobiographical memories |
| Complaint of memory gaps for specific periods and events | Complaint of specific memory gaps unusual |
| Inattentive memory symptoms, within most people's normal experience | Memory symptoms are often outside normal experience |
| Reports exceptional pre-morbid cognitive function | Views current and past cognitive function as normal |
| Evidence of active cognitive engagement with current news, media, and social media | May be unaware of current events; poorly engaged with media or social media |
| Dates symptom onset with precision | Difficult to pinpoint date of onset |
| Unstable longitudinal course | Cognitive impairment progressive over time |
| Marked variability | Less variability |
Patient-facing advice about functional cognitive disorders may be found at neurosymptoms.org. In many patients with functional disorders, dysfunctional breathing may exacerbate or cause paraesthesia. More information on benign sensory symptoms can be found here. If cognitive disorders are disabling referral for assessment is appropriate.
Functional disorders are disorders in their own right and are not the same as anxiety. Diagnosis should, where possible, be made on basis of identifying positive features of the condition on a ‘rule in’ basis. Explanations based on reattribution - “this is all due to anxiety” have been shown not to work and fail to recognise that functional disorders do have a distinct pathophysiology. An explanation based on “brain is not working properly, it’s like it is out of tune, the physical and emotional stresses of COVID have had an impact on it, but it is potentially reversible” is more scientifically accurate. (see Recognising and explaining functional neurological disorder. BMJ, 371 for a more detailed discussion).
A common symptom associated with COVID-19 infection is change in sense of smell. Anosmia or hyposmia (reduced sense of smell) is most common. Some people describe altered smell (cacosmia - typically an unpleasant rotting or burning smell sensation). Although the longer-term effects remain unknown, the recovery of smell appears to be better after COVID-19 than with standard post-viral anosmia which can recover for up to two years.
An appropriate history and clinical examination should be performed to exclude alternate causes. The commonest alternate diagnosis seen is nasal polyps, though here the onset of smell reduction is usually gradual and associated with nasal block. If nasal block is suspected a trial of nasal steroid sprays is advised.
In the absence of any abnormal examination findings, it is important to have an informed discussion to manage expectations. There are no medical or surgical treatments available and ENT specialty referral is not required. “Smell retraining” can offer some benefit and so patients should be directed to the AbScent or Fifth Sense websites for helpful resources they can use for this.
Losing smell has important safety issues (gas, smoke, rotten food, poor ventilation when using cleaning fluids, personal hygiene) and particular attention should be paid to highlighting the importance of these issues.
Assess patients with musculoskeletal symptoms as per normal good practice – this includes relevant physical examination. Individuals with symptoms suggestive of inflammatory arthritis should be referred to secondary care as per local policies / guidelines – do not attribute these to long term effects of COVID-19. There is no evidence to support a trial of steroids as an effective therapeutic intervention and, prescription of steroids for symptom relief should be avoided unless evidence emerges to support their use. Musculoskeletal symptoms are common and seem to be frequently seen after COVID-19 disease. The evidence thus far suggests spontaneous recovery, albeit with very varying time courses. Realistic advice on recovery and rehabilitation strategies including resumption of activity should be made available.
A number of patients with long-term effects of COVID-19 report gastrointestinal symptoms such as abdominal pains, nausea and diarrhoea. Currently there is not a clear link between COVID-19 infection and gastrointestinal pathology. It is therefore advised to manage these symptoms in the usual manner, irrespective of COVID-19 infection.
Where there is clinical suspicion of cerebrovascular accident (CVA) following appropriate assessment, this should be referred as an emergency in the usual manner. It is important to note that loss of smell or taste as the only abnormal sign in a clinical examination does not indicate a CVA, though may be a persisting symptom after COVID-19 disease.
Any increased risk of CVA is thought to be in the acute phase of infection and there are currently studies investigating this.
Although COVID-19 infection is thought to be associated with hypercoagulopathy, this is associated more with venous thrombosis rather than arterial thrombosis. There is currently no evidence nor recommendation to prescribe antiplatelet medication as a preventative measure following infection.
The Scottish Immunologists’ Group have produced the following document (Managing chronic spontaneous urticaria +/- angioedema (CSUA)/related symptoms) to aid primary care in the management of chronic spontaneous urticaria +/- angioedema (CUSA) and related symptoms, including in the context of COVID-19 disease. This includes advice on diagnosis, management and further helpful resources and links.
See section for Support for Older People and Children (in Management section).
Refer people with ongoing symptomatic COVID-19 or suspected post-COVID-19 syndrome urgently to the relevant acute services if they have signs or symptoms that could be caused by an acute or life-threatening complication, including (but not limited to):