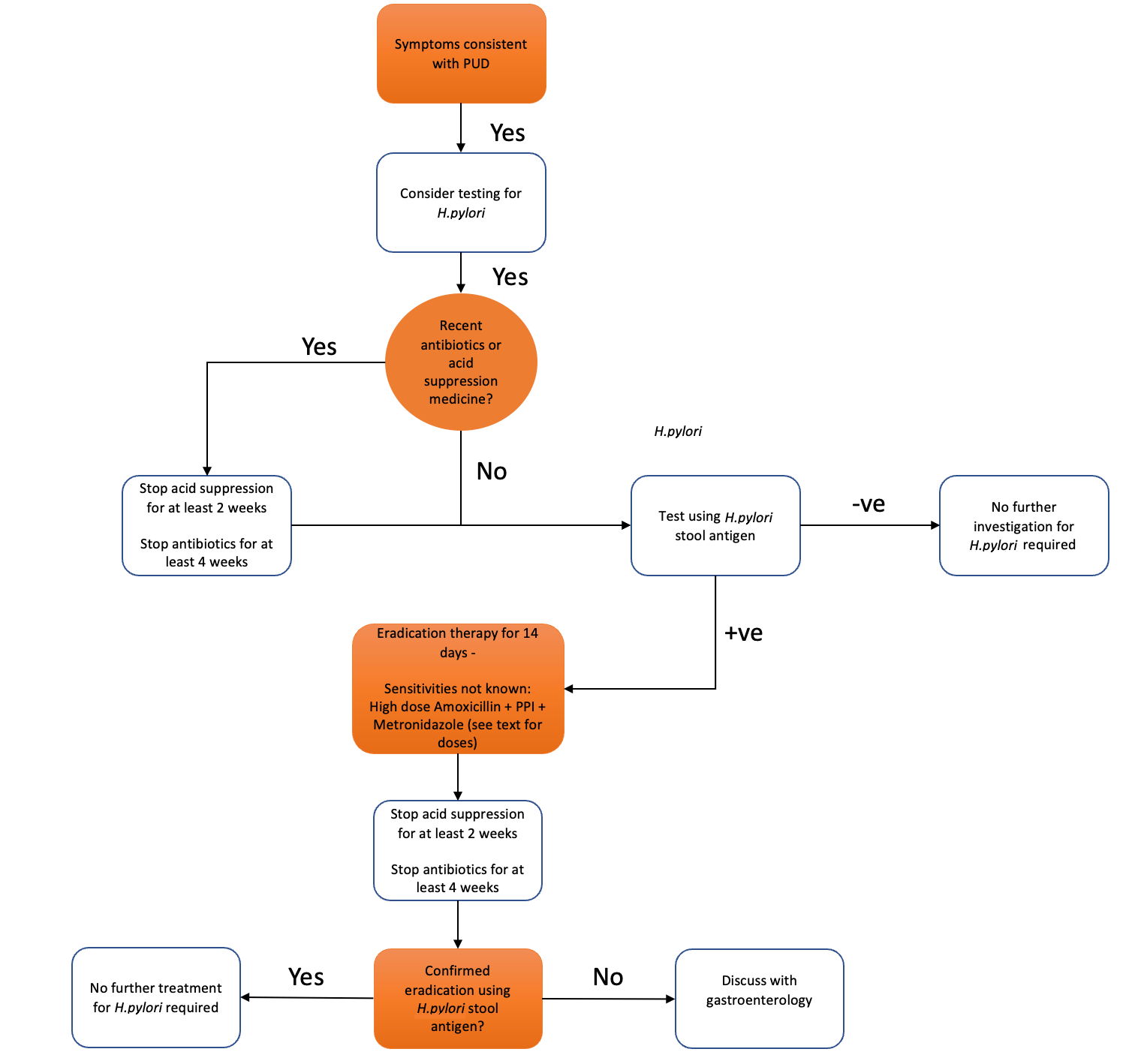
H. pylori infection rarely causes symptoms in children in the absence of peptic ulcer disease. Symptomatic children should be tested to diagnose the cause of specific symptoms rather than simply identify H. pylori.7 Further evaluation should be reserved for when epigastric pain is closely associated with the intake of food or when there are associated ‘red flag’ features (Table 1). Testing is not indicated for suspected functional abdominal pain or gastroesophageal reflux disease. Parents should be counselled that, in the absence of PUD, eradication may not relieve symptoms however is still probably required to reduce the carcinogen risk. We do not currently advocate for routine tolerance of detected H. pylori given the “known carcinogen” status of the organism, but this is an active debate within the literature and the position may shift with time.
Table 1: Symptoms of PUD and ‘red flag’ features in GI disease
|
Symptoms associated with Gastritis/PUD |
GI Red Flag Symptoms (not necessarily H. pylori-related) |
|
Haematemesis or melaena Localised epigastric pain
|
Localised epigastric pain |
Special Situations
- Testing in patients with functional abdominal pain or gastroesophageal reflux is not recommended
- Iron deficiency anaemia is no longer an indication for testing
- There is no evidence that testing and treating family members for H. pylori infection reduces the risk of reinfection
- A family history of gastric cancer is no longer an indication for testing
- Patients with idiopathic thrombocytopenic purpura should be considered for testing

