Fluid Management
- Correction of Hypovolaemia
- Fluid Overload(Red Flag):
- Furosemide 2 - 5mg/kg over 1 hour
- Fluid restriction
- Minimalise drug infusion volumes
- Accurate input/output
- Daily weight
- Dialysis
- Beware Polyuria
Aim is to maintain isovolaemia erring on the side of minimal fluid overload.
As a rule of thumb, daily fluid requirements should equal insensible fluid losses plus output (urine, vomiting, drain losses, diarrhoea etc). Insensible fluid losses can be calculated as per the table below:
| Weight |
Insensible Fluid Loss |
| 1-10kg |
25ml/kg
|
| 10-20kg |
12.5ml/kg
|
| >20kg |
5ml/kg
|
Electrolyte Abnormalities
Hyponatraemia

- Salt loss > water loss
- Volume resuscitation
- Sodium deficit (140-Na) x 0.65 x Body weight
- Replace deficit with 0.9% saline, usual maintenance
- Water gain > Na
- Fluid restriction
- Hypertonic saline with loop diuretic
- Mannitol
Hypernatraemia

Hypernatraemia may be due to:
- Extrarenal fluid loss in PICU patients
- Excess sodium bicarbonate
- Volume resuscitation
- Water deficit
- weight x 0.65 x ((Actual Na/140)-1))
- Replace with 0.45% saline over 36-72 hrs
- Central DI- DDAVP
- Nephrogenic DI- Diuretic therapy
Hypocalcaemia
- Emergency- 0.5ml/kg/hr of 10% Ca Gluconate
- 50ml/kg Ca/kg/day
- If resistant, check Mg
Hyperphosphataemia
- Phosphate restriction
- Phosphate binders e.g. Ca Carbonate
Hypophosphataemia
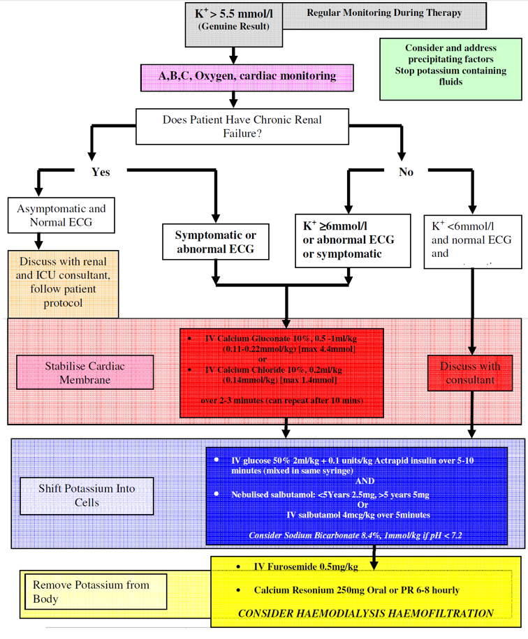
Hyperkalaemia
