Skip to main content
  1. Right Decisions
  2. DGRefHelp - NHS Dumfries & Galloway
  3. Sexual health
  4. Back
  5. Sexual Assault, management in sexual health services
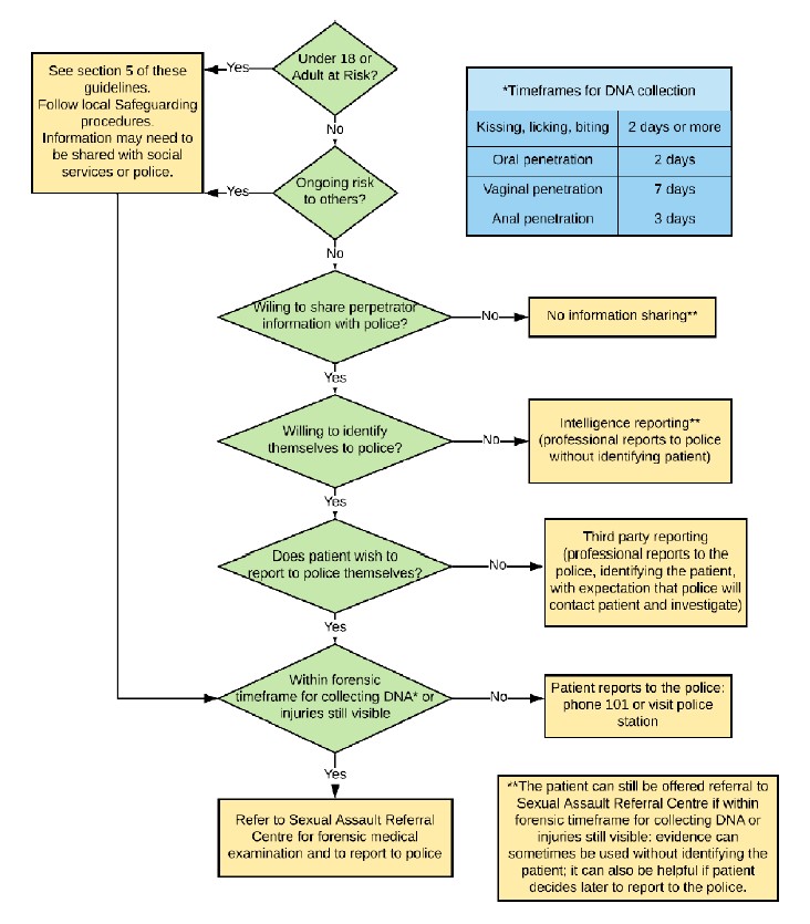
  6. Flow Chart Explaining Options for Information Sharing with the Police

Flow Chart Explaining Options for Information Sharing with the Police

Warning

Resources

Use the button below to access this item.

Access this resource

Editorial Information

Last reviewed: 17/05/2024

Next review date: 31/01/2026

Author(s): West of Scotland Managed Clinical Network for Sexual Health Clinical Guidelines Group.

Version: 8.1

Approved By: West of Scotland Managed Clinical Network for Sexual Health

Reviewer name(s): George Laird.