- Assessment at osteoporosis clinic to formulate management plan on an
individual patient basis. - The decision to treat with Denosumab.
- To advise patient and send letter to General Practitioner advising plan.
- Further advice to General Practitioner at request.
- Review of patient at any stage at request of General practitioner if
problems arise. (Routine follow up at osteoporosis clinic is not required
unless other medical issues requiring follow up there.) - To inform Primary Care as appropriate of any new data that becomes
available regarding Denosumab.
Denosumab shared care protocol
Warning
Denosumab is a fully human monoclonal antibody, which inhibits bone resorption by specifically targeting RANK Ligand in the bone matrix, thus mimicking the body’s natural bone protection. 10 year safety and efficacy data for hip and vertebral fracture reduction in postmenopausal osteoporosis now available.
Indication for treatment
Postmenopausal women and men with bone mineral density (BMD) t-score < -2.5 and ≥ -4.0 for whom oral bisphosphonates are unsuitable due to contraindication, intolerance or inability to comply with the administration.
Preparation available - Prolia
Recommended dosage and administration
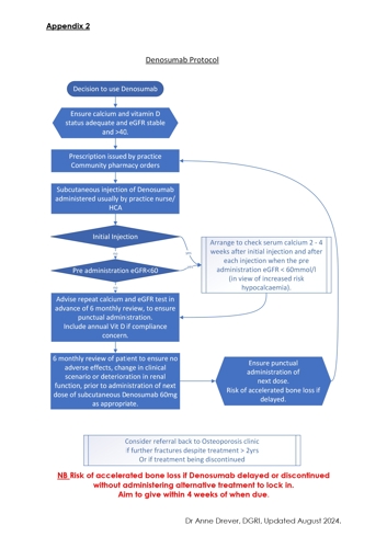
- Denosumab 60 mg by single subcutaneous injection into the thigh, abdomen or back of arm every 6 months.
- Cost: £183 per injection (annual cost £366)
- Prescribe on standard GP10 prescription
- As the benefits wear off quickly, Denosumab or alternative treatment should be administered within 4 weeks of when due.
- If swapping from another bone sparing agent, the denosumab can be given at any time after the previous treatment was due:
- 1 week after alendronate 70mg
- 1 year after IV zolendronic acid 5mg
Duration of treatment
- Generally long-term as bone density falls on discontinuation with potential rebound increased fracture risk. If stopping treatment consider other pharmacological measures to prevent this.
- Recommend review fracture risk every 3 -5 years.
Cautions
- Renal impairment – No dose adjustment however increased risk hypocalcaemia*
- Hepatic impairment – Has not been studied, avoid until further data available
- Drug Interactions – No interaction studies performed- in view of specific mode of action the potential for pharmacodynamic interactions is considered to be low.
- Contra-indications:
- Hypocalcaemia*
- Hypersensitivity to active substance or any of the excipients
- Pregnancy and lactation (until further data available)
*Note
- Correct calcium and vitamin D deficiency before starting treatment
- Co-prescribe calcium and vitamin D supplements such as Adcal D3 2 caplets twice a day unless hypercalcaemia or other contra-indication.
- Prolonged, profound hypocalcaemia can occur in renal impairment – use with caution if eGFR < 60mmol/l and repeat serum calcium 2 weeks after each injection.
- Avoid if eGFR 30mmol/l or less or dialysis.
Side effects
- Generally very well tolerated.
- Minor nausea, dizziness, fatigue, headache, rash, arthralgia.
- Small increased risk of skin, urinary and upper respiratory tract infections however Denosumab is not immunosuppressant – no requirement for prior infection screening,vaccination (unless other indication) or to be stopped in the presence of active infection.
- Risk of osteonecrosis of the jaw and atypical fracture is likely to be equivalent to Bisphosphonates.

