Warning

Referral Pathway for women presenting with chronic pelvic pain in the community:

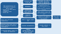
Chronic pelvic pain flowchart

flowchart copyright NHS Lothian

Who to refer, who not to refer, how to refer

Please see diagram above

All new GP referrals for pelvic pain and suspected endometriosis should be referred directly to general gynaecology

How to refer:

For endometriosis or pelvic pain requiring secondary care assessment please refer via Sci-gateway General Gynaecology

Primary care management

When investigating a patient with chronic pelvic pain it is important to consider gynaecological and non-gynaecological causes. It is important to note that some 40%-55% of women with chronic pelvic pain in secondary care appear to have no obvious underlying pathology based on clinical history, examination, and investigations.

Common gynaecological conditions associated with chronic pelvic pain include;

  • Endometriosis
  • Adenomyosis
  • Chronic pelvic inflammatory disease
  • Adhesions

Common non gynaecological causes include;

  • Irritable Bowel Syndrome – see RefHelp guidance on diagnosis and management of IBS 
  • Bladder Pain Syndrome e.g. interstitial cystitis
  • Nerve entrapment
  • MSK pain

Symptoms suggestive of endometriosis include;

  • Chronic pelvic pain
  • Period-related pain (dysmenorrhoea) affecting daily activities and quality of life
  • Deep pain during or after sexual intercourse
  • Period-related or cyclical gastrointestinal symptoms, in particular, painful bowel movements
  • Period-related or cyclical urinary symptoms, in particular, blood in the urine or pain passing urine
  • Infertility in association with 1 or more of the above.

Investigations for endometriosis

All patients should have the following investigations for suspected endometriosis

  • Gynaecological history including smear history and consider pelvic examination
  • Chlamydia screen
  • Trans vaginal pelvic USS

For suspected ovarian ca please organise usoc pelvic uss and ca125

Management of endometriosis includes

  • 3 month trial paracetamol +/- NSAID
  • Hormonal therapy including; OCP, progestogens & Mirena IUS all equally as effective for pain relief but different side effect profiles.
  • Neuromodulators

Neuromodulators for chronic pelvic pain (with no pathology identified) or Endometriosis

Amitriptyline 10mg increased every 2 weeks to 50mg or alternative tricyclic (Imipramine or Nortriptyline)

Gabapentin 300mg increasing by 300mg each week to a maximum 2700mg (in 3 divided doses)

It is not uncommon to see depression and anxiety in those suffering from chronic pelvic pain. Please consider screening for this in primary care during a chronic pelvic pain consultation and treat as appropriate.

 

Local service details

Obsandgynae.mailbox@borders.scot.nhs.uk

Editorial Information

Last reviewed: 24/07/2025

Next review date: 24/07/2027

Author(s): Faye Rodger.

Author email(s): Obsandgynae.mailbox@borders.scot.nhs.uk.