Warning

Post coital bleeding

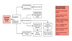
flowchart courtesy of NHS Lothian

Click for full sized picture

Who to refer, who not to refer, how to refer

Who to refer and who not refer:

Please refer to diagram above.

How to refer:

Via SCI gateway as indicated in diagram above

 

Primary care management

Please refer to diagram above for primary care advice.

Local service details

Obsandgynae.mailbox@borders.scot.nhs.uk

Editorial Information

Last reviewed: 24/07/2025

Next review date: 24/07/2027

Author(s): Faye Rodger.

Author email(s): Faye.rodger@borders.scot.nhs.uk.